This option provides the
facility for the approval of New Employee TGP Salary Structures, Changes to TGP
Salary Structures as well Conversions to TGP:
General
Processing Rule
Approval of Conversion to TGP Salary Structure
The following detail is created in the route in seq 0:
|
1 |
Personnel Number of Employee
for whom a conversion to a TGP Salary Structure is requested. |
|
2 |
Name of Employee for whom a
conversion to a TGP Salary Structure is requested. |
|
3 |
Email of Employee for whom
a conversion to a TGP Salary Structure is requested. |
|
4 |
Personnel Number of the
Employee that is logged in that may Apply for a conversion to a TGP Salary
Structure on behalf of another Employee. |
|
5 |
Name of Employee that is Logged
in that may Apply for a conversion to a TGP Salary Structure on behalf
of another Employee. |
|
6 |
Email Address of Employee that
is Logged in that may Apply for a conversion to a TGP Salary Structure
on behalf of another Employee. |
|
7 |
System date on which the route
was created |
|
8 |
Post Code and Description of
employee for whom a conversion to a TGP Salary Structure is requested. |
|
9 |
Dept and Description of
employee for whom a conversion to a TGP Salary Structure is requested. |
|
12 |
Senior nr of Employee for whom
a conversion to a TGP Salary Structure is requested. |
|
13 |
Senior name of Employee for
whom a conversion to a TGP Salary Structure is requested. |
|
14 |
Senior email Address of
Employee for whom a conversion to a TGP Salary Structure is requested. |
|
16 |
Salary Structure request nr |
|
30 |
Appointment type of Employee
for whom a conversion to a TGP Salary Structure is requested. |
|
31 |
Rank of Employee for whom a
conversion to a TGP Salary Structure is requested. |
|
32 |
Grade of Employee for whom a
conversion to a TGP Salary Structure is requested. |
|
33 |
Age of Employee for whom a
conversion to a TGP Salary Structure is requested. |
|
35 |
Rejection Reason |
|
36 |
Message |






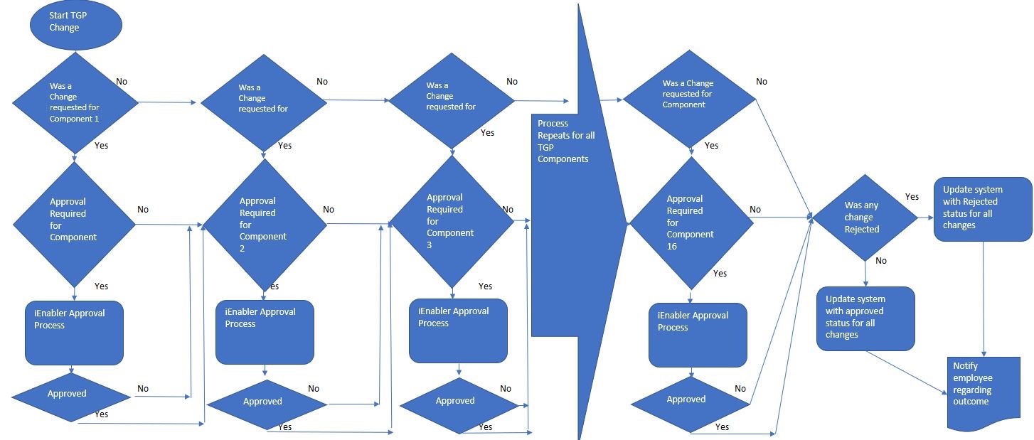
Approval of Changes to TGP Salary
Structure
Route Type - CTGP
The following detail is created in the route in seq 0:
|
1 |
Personnel Number of Employee
for Whom changes are requested. |
|
2 |
Name of Employee for Whom
changes are requested. |
|
3 |
Email of Employee for Whom
changes are requested. |
|
4 |
Personnel Number of the
Employee that is logged in that may Apply changes to the TGP Salary Structure
on behalf of another Employee. |
|
5 |
Name of Employee that is Logged
in that may Apply changes to the TGP Salary Structure on behalf of
another Employee. |
|
6 |
Email Address of Employee that
is Logged in that may Apply changes to the TGP Salary Structure on
behalf of another Employee |
|
7 |
System date on which the route
was created |
|
8 |
Post Code and Description of
employee for whom changes are applied to his/her TGP salary structure |
|
9 |
Dept and Description of
employee for whom changes are applied to his/her TGP salary structure |
|
12 |
Senior nr of Employee for whom
changes are applied to his/her TGP salary structure |
|
13 |
Senior name of Employee for
whom changes are applied to his/her TGP salary structure |
|
14 |
Senior email Address of
Employee for whom changes are applied to his/her TGP salary structure |
|
16 |
Salary Structure change request
nr |
|
30 |
Appointment type of Employee
for whom changes are applied to his/her TGP salary structure |
|
31 |
Rank of Employee for whom
changes are applied to his/her TGP salary structure |
|
32 |
Grade of Employee for whom
changes are applied to his/her TGP salary structure |
|
33 |
Age of Employee for whom
changes are applied to his/her TGP salary structure |
|
35 |
Rejection Reason |
|
36 |
Message |

![]() |


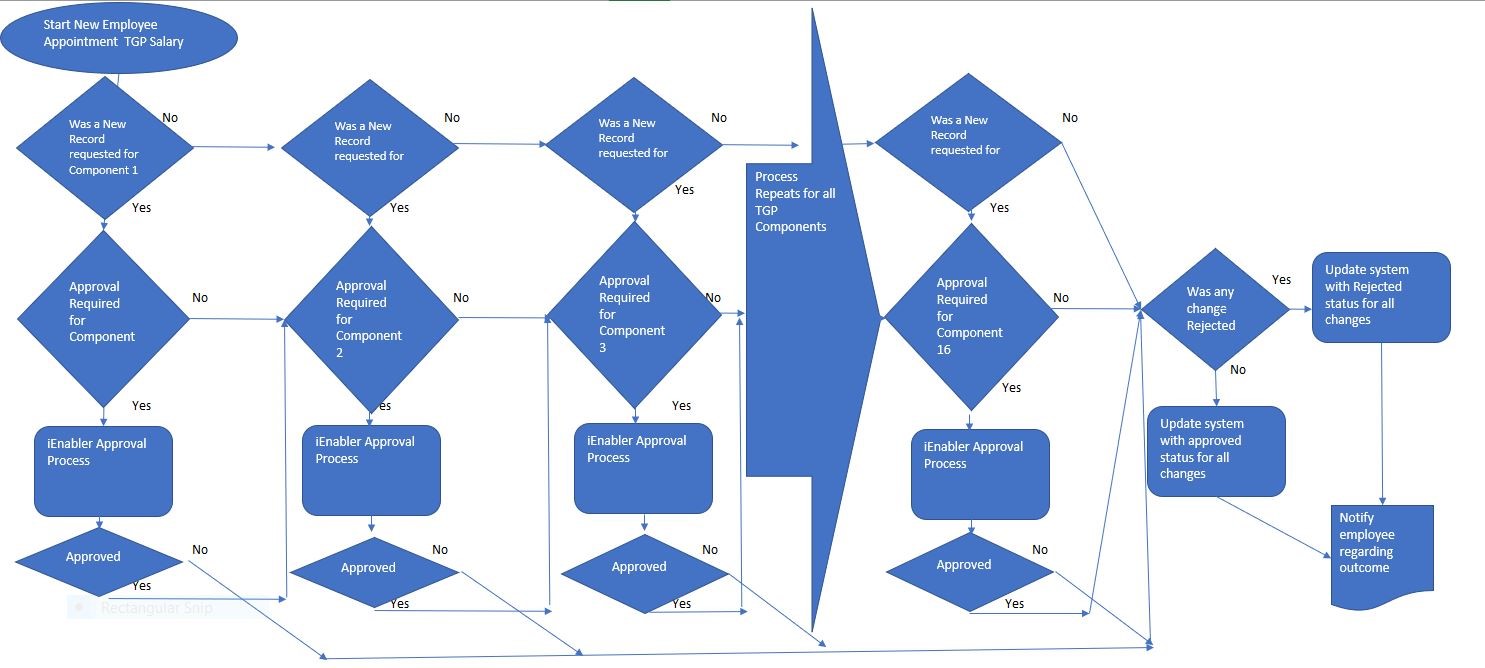
Approval of New Employee TGP
Salary Structure
Route type - NTGP
The following detail is created in the route in seq 0:
|
1 |
Personnel Number of New
Employee for whom a new TGP Salary Structure is requested. |
|
2 |
Name of New Employee for
whom a new TGP Salary Structure is requested. |
|
3 |
Email of New Employee for
whom a new TGP Salary Structure is requested. |
|
4 |
Personnel Number of the
Employee that is logged in that may Apply for a New TGP Salary Structure on
behalf of another Employee. |
|
5 |
Name of Employee that is Logged
in that may Apply for a New TGP Salary Structure on behalf of another
Employee. |
|
6 |
Email Address of Employee that
is Logged in that may Apply for a New TGP Salary Structure on behalf of
another Employee. |
|
7 |
System date on which the route
was created |
|
8 |
Post Code and Description of
employee for whom a new TGP Salary Structure is requested. |
|
9 |
Dept and Description of
employee for whom a new TGP Salary Structure is requested. |
|
12 |
Senior nr of Employee for
whom a new TGP Salary Structure is requested. |
|
13 |
Senior name of Employee for
whom a new TGP Salary Structure is requested. |
|
14 |
Senior email Address of
Employee for whom a new TGP Salary Structure is requested. |
|
16 |
Salary Structure request nr |
|
30 |
Appointment type of Employee
for whom a new TGP Salary Structure is requested. |
|
31 |
Rank of Employee for
whom a new TGP Salary Structure is requested. |
|
32 |
Grade of Employee for
whom a new TGP Salary Structure is requested. |
|
33 |
Age of Employee for whom a
new TGP Salary Structure is requested. |
|
35 |
Rejection Reason |
|
36 |
Massage |
|
|
| Date | System Version | By Whom | Job | Description |
|---|---|---|---|---|
| 30 Jun 2023 | v04.1.0.0 | Allie de Nysschen | T260995 | New Manual TGP Package Calculator Approval Overview |